Back to Help search page   
  
Start a conversation

DPVM Scheme Requirements

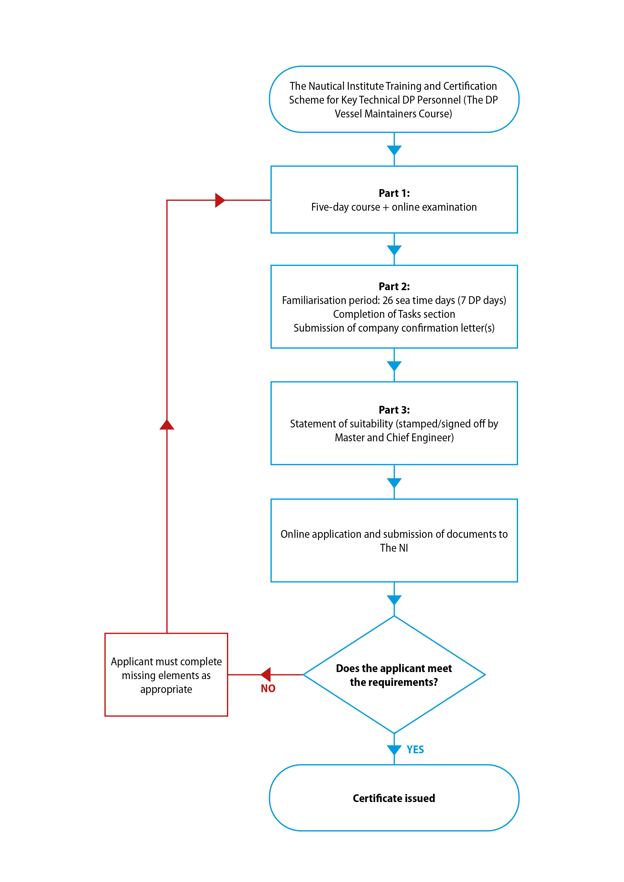
The DPVM Scheme is split into three key parts, which are described below (and attached, in the scheme layout graphic).  


Minimum qualifications for entry onto the DPVM Scheme

The Nautical Institute established that the minimum qualifications for entry onto the DPVM Scheme are STCW Regulation III/1, III/2, III/3 and III/6.


DPVM Scheme Requirements

Part 1

The scheme begins with a five-day DPVM course and examination, which must be completed at one of our global accredited training centres. You can find the list here.

Once you have passed, the training centre will issue your numbered NI DPVM logbook so that you can move on to Part 2.

Part 2

This is the sea time component of the scheme, which requires 26 sea time days to be completed in a DP engineering/ETO or technical capacity on board a DP-equipped vessel, and a set of specific tasks to be completed.

Seven of these days must be completed on DP days (i.e. days when the DP system is actively engaged and operating).

Part 3

Once Part 2 has been satisfactorily completed, the Master and Chief Engineer will stamp and sign off your experience in the Statement of Suitability.  This must be done on the final sea time day, before you sign off the vessel.

Confirmation Letters

All applicants are required to provide signed company letters confirming their experience, as part of the mandatory requirements.  The letter template can be downloaded from this page.

Once you are ready to apply...

Kindly make sure your NI account is fully updated with your personal details and application data, and that you have uploaded all the items you are prompted to upload that are relevant to your application.

These will include:

> A full, clear scan of your NI DPVM logbook

> Confirmation letters 

> CoC/STCW

> A passport personal details page/driving licence/ID card

> A clear, colour passport-style photograph.

Please refer to our Online Application Guide for more details on the online part of your application process.

Note: In order to avoid deterioration of skills during the training period, all elements of the DPVM Training Scheme shall be completed within two years. When applying and submitting documents to The Nautical Institute, all components of the programme (shore-based courses, DP sea time, task sections, Statement of Suitability form and other elements) must have been completed within the previous two years. In the event that any training phases fall outside of the two-year validity period, the trainee will be required to repeat the expired training phase.

DPVM_scheme_layout.jpg

  1. 624 KB
  2. View
  3. Download

Confirmation_Letter_Template_-_DPVM_Scheme_-_April_2021.docx

  1. 20 KB
  2. View
  3. Download
Download all
Choose files or drag and drop files
  1. James Luetchford

  2. Posted
  3. Updated
Was this article helpful?
Yes
No